跳至内容

跨境独立站 – 定制化SEO SEM解决方案 企业出海

建站服务

  • 网站装修
  • 网站样式确认制作
  • 网站内容填充
  • Banner设计
  • 代为上传商品
  • 多终端适配
  • 小语种及本土市场部署网站工具
  • 网站全链路数据分析
  • 小语种纠错工具技术保障
  • 网站CDN加速
  • SSL证书
  • 数据自动备份
  • 网站风控安全服务辅导
  • 域名解析辅导
  • 网站专属客服

社媒部署

  • LinkedIn 账号运营
  • LinkedIn 公司账号编辑
  • LinkedIn 公司主页运营YouTube 推广
  • YouTube 公司主页创建
  • YouTube 关键词运营
  • YouTube 视频优化推广Facebook 推广
  • Facebook公司主页创建
  • Facebook公司主页运营

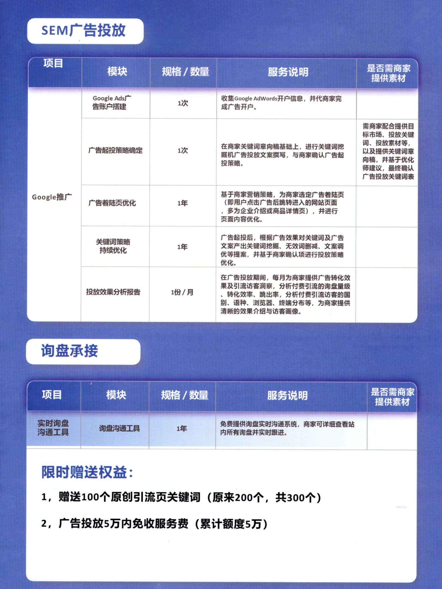
SEM广告投放

  • Google 推广
  • Google Ads 广告账户搭建
  • 广告起投策略确定
  • 广告着陆页优化
  • 关键词策略持续优化
  • 持续优化投放效果分析报告

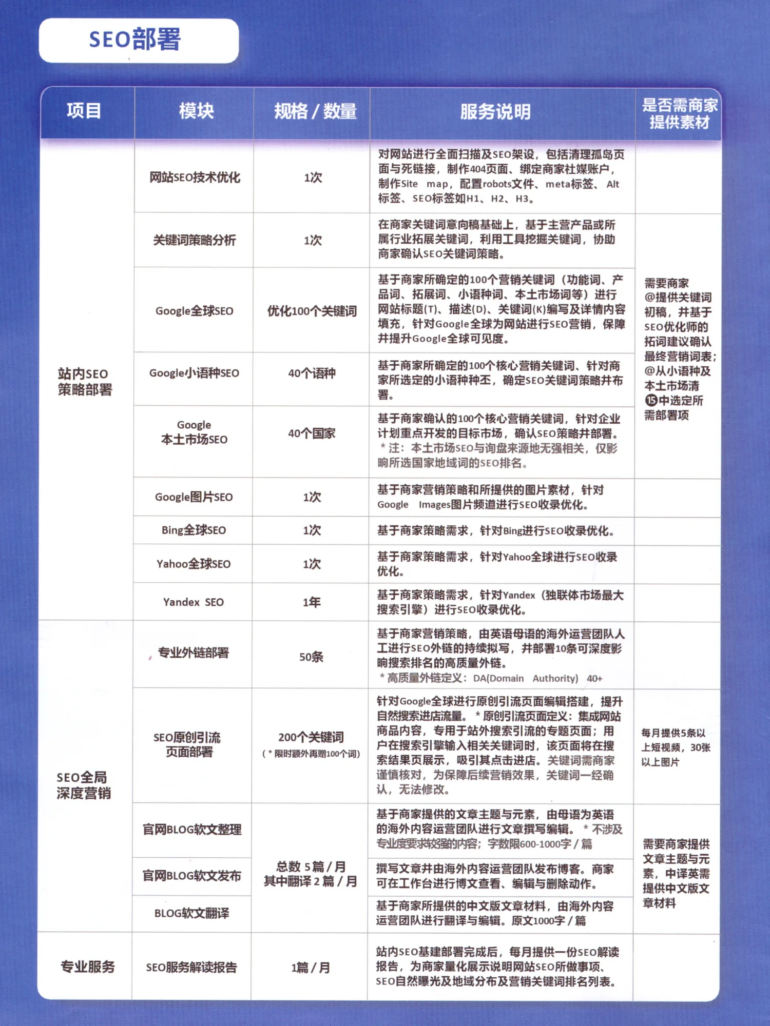
SEO部署

  • 站内SEO策略部署
  • 网站SEO技术优化
  • 关键词策略分析
  • Google全球SEO
  • Google小语种SEO
  • Google本土市场SEO
  • Google图片SEO
  • Bing全球SEO
  • Yahoo全球SEO
  • YandexSEOSEO全局深度营销
  • 专业外链部署
  • SEO原创引流页面部署
  • 官网BLOG软文整理
  • 官网BLOG软文发布
  • 联系咨询,提供真实案例数据

发表评论