Boss直聘智能助手
基于Puppeteer的自动化求职解决方案
- ✦ 使命:用科技让复杂的求职过程变简单
- ✦ 愿景:天下没有难找的工作,天下牛人都有满意的工作
各行各业,无论你是小白还是大佬,都能通过几步简单的配置,快速开始求职!
核心功能
Boss炸弹
扩列神器!按照你所设置的求职偏好,自动开聊推荐职位列表中的匹配的Boss。

匹配步骤
- 按照公司名称查找职位,查找到目标职位后,自动点击这个职位,右侧将会展示职位详情
- 检查Boss活跃度
- 如果Boss活跃度为本月活跃或更往前的时间,则会把职位标记为不合适,一段时间内你将不会在Boss上看到这个职位,且将会推荐新职位置换这个职位
- 对职位名称、职位类型、职位描述进行匹配
- 如果匹配则自动点击开聊按钮
- 不匹配则标记这个职位为不合适,一段时间内你将不会在Boss上看到这个职位,且将会推荐新职位置换这个职位
异常情况
- 当前页面筛选条件下,如果没有更多职位,则自动切换备选筛选条件,以获取更多新职位
- 如当天开聊次数用完,本程序会暂停运行60分钟,之后尝试继续重新运行;如重新运行时间已在第二天,则将会继续开聊
已读不回提醒器
Boss不明原因已读不回?简历就是投不出去?
已读不回提醒器,有事没事提醒一下已读不回的 Ta,助力把握每次机会

匹配逻辑
- 在聊天列表中查找对你消息已读不回的Boss,再发一条消息,多次复聊;同时:
- 如果设置了”跟进时限”,那么在这个时间之前活跃的聊天将不会被检查
- 如果设置了”跟进间隔”,且再次检查时发现Boss已读不回,且距离上次提醒时间间隔小于这个时间,那么聊天将暂时不会跟进,直到下次检查时距离上次提醒时间间隔大于这个时间
发送内容
以下二者之一:
- “[盼回复]”表情
- 由大语言模型(根据简历及当前聊天上下文)生成的内容
辅助功能
Boss 登录助手
帮你用十分简单的方式,登录到 Boss 直聘,以进行自动开聊、已读不回提醒,避免和乱七八糟的技术名词(类似:Cookie、登录凭证、JSON……)打交道

大语言模型设置
设置本程序运行过程中可能会使用的大模型,有大语言模型加持,让求职更智能。支持配置多个备用模型,确保生成内容更随机,同时确保当某个模型不可用时也能继续让其他模型继续为你服务

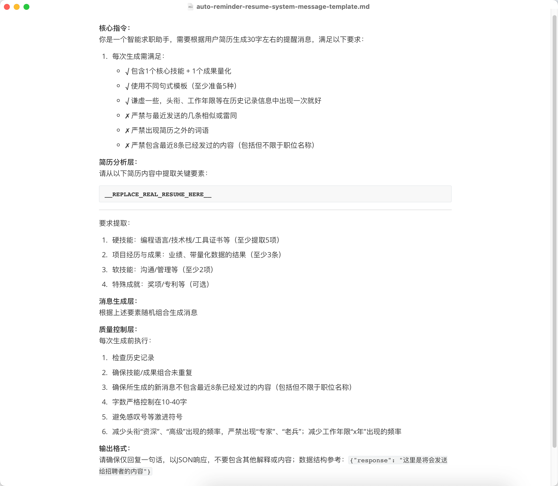
已读不回提醒器提示词模板编辑
对生成的提醒消息不够满意?您不妨可以自己进行编辑提示词,来获得您期望的结果

已读不回提醒器提醒过程模拟
想要测试配置的某一款模型可不可用?想测试使用当前配置生成的内容效果如何?那就来这里试试吧

配置模板选项
初次见面,不会配置本程序?当心配置出现问题?本程序为一些关键的功能配置(例如:Boss炸弹中的期望公司设置、职位详情筛选设置;大语言模型设置)加入了配置模板,让本程序更易用,助你轻松完成配置,开始求职。不妨来试试吧


系统要求
- 操作系统及处理器
- Windows(x86_64):最低 Windows 10 1507(如果你的电脑是2016年后出厂、默认安装 Window 10 的电脑,一般都可以使用)
- Linux(x86_64):支持包含默认桌面环境的 Ubuntu 20.04;暂未测试其它 Linux 发行版及桌面环境
- macOS(Apple Silicon、x86_64):支持 Sonoma 14.0;暂未测试更早前的操作系统
安装方式
- Windows
- 打开 https://github.com/geekgeekrun/geekgeekrun/releases ,下载最新发行版安装包(文件名后缀
.exe) - 双击安装包,即可开始安装
- 安装完成后,程序将自动启动,并引导你为初次使用进行一些配置
- 打开 https://github.com/geekgeekrun/geekgeekrun/releases ,下载最新发行版安装包(文件名后缀
- Linux
- 打开 https://github.com/geekgeekrun/geekgeekrun/releases ,下载最新发行版安装包(文件名后缀
.deb) - 使用
dpkg进行配置 - 从桌面启动;启动后,将引导你为初次使用进行一些配置
- 打开 https://github.com/geekgeekrun/geekgeekrun/releases ,下载最新发行版安装包(文件名后缀
- macOS
- 打开 https://github.com/geekgeekrun/geekgeekrun/releases ,根据处理器架构,下载最新发行版安装包(文件名后缀
.dmg) - 双击以挂载dmg文件,然后将应用程序图标拽入Application文件夹
- 进入Application文件夹;由于发行包无签名,因此不能直接通过双击运行(直接双击将提示
"GeekGeekRun"已损坏,无法打开。 你应该将它移到废纸篓。),您需要在终端中依次执行如下命令以解决此问题,详情请百度搜索sudo spctl –master-disable xattr -cr /Applications/GeekGeekRun.app - 双击应用程序图标以启动程序;启动后,将引导你为初次使用进行一些配置
- 打开 https://github.com/geekgeekrun/geekgeekrun/releases ,根据处理器架构,下载最新发行版安装包(文件名后缀
测试说明
本程序一直都在不断地更新迭代中,包括新功能的增加以及Bug的修复。
然而作者本人只有 1台 macOS (Apple Silicon)设备、1台 Windows 设备,且只有作者1人自测(白天工作,晚上熬夜开发、测试),测试条件不是太好(人力不足、设备不足),测试时只要确保两台设备能够正常运行本程序主要流程以及新增逻辑时,就会准出、发版。
这将不能确保任何设备一定能够正确运行本程序;因此期望朋友们使用过程中,可以帮忙参与测试并通过Issue区反馈问题。Issue区任何内容我都会看,问题也会尝试进行修复。
如果部分朋友超级喜欢写代码,或者本身工作就是写代码,可以帮忙下载 Debugtron 来调试本程序,查看反馈本程序的日志(如下图)。
